Skip to main contentSkip to footer

Google‑Unternehmensprofil: warum Google manchmal „anders entscheidet“

Das Google‑Unternehmensprofil ist kein einfaches Formular, das Sie ausfüllen und das dann „fertig“ ist.

Google behandelt es als einen Datensatz, ein zusammengesetztes Bild Ihres Betriebs, das aus mehreren Quellen gleichzeitig gespeist wird.

Wenn diese Quellen widersprüchlich sind, entscheidet Google selbst, welche Daten es anzeigt.

Das Ergebnis ist nicht immer das, was Sie eingetragen haben.

Kurzfassung

  • Das Google‑Unternehmensprofil ist ein Datensatz, den Google aus mehreren Quellen zusammenstellt: eigenem Profil, Website, Branchenverzeichnissen und Web‑Signalen.
  • Wenn Quellen widersprüchlich sind, kann Google abweichende Daten anzeigen ohne Ihre Zustimmung.
  • Die kritischsten Felder sind Name, Adresse, Telefon (NAP) und Kategorien.
  • Konsistenz über alle Quellen ist keine Kür, sondern eine Voraussetzung für stabile Sichtbarkeit.
  • Das Modell erklärt, warum einmaliges Einrichten nicht reicht und warum regelmäßige Kontrolle wichtiger ist als perfekte Optimierung.

Ein Malerbetrieb in Bonn hat 2022 seinen Firmennamen von „Maler Meyer“ zu „Meyer Malerbetrieb GmbH“ leicht geändert“.

Im Google‑Profil wurde das korrekt aktualisiert. Auf der Website, im Impressum und in zwei Branchenverzeichnissen stand aber noch der alte Name.

Einige Monate später zeigt Google gelegentlich den alten Namen, weil mehrere externe Quellen ihn weiterhin bestätigen, und schließt daraus, dass der aktuelle Profilname unsicher ist.

Was ist das Google‑Unternehmensprofil – ein Formular oder ein Datensatz?

Viele Betriebe denken an das Google‑Profil wie an ein Kontaktformular: Ausfüllen, absenden, fertig. Das stimmt so nicht.

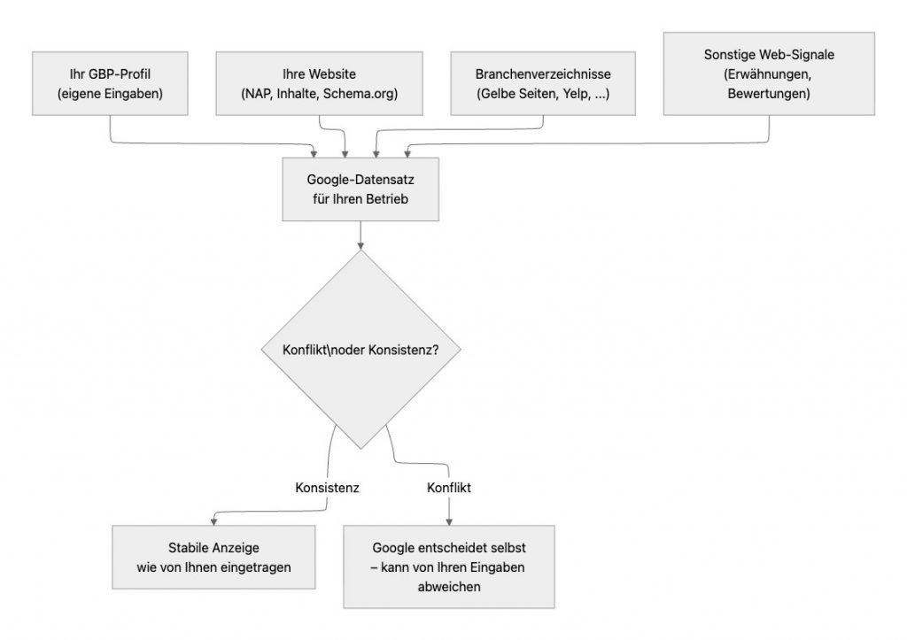
Google versteht Ihr Unternehmen als eine Entität, also ein Objekt in einem Wissensgraph, das bestimmte Eigenschaften hat: Name, Adresse, Kategorie, Öffnungszeiten, Leistungen. Diese Eigenschaften werden nicht allein aus Ihrem Profil bezogen, sondern aus vielen Quellen gleichzeitig.

Ihr Profil ist eine Quelle, aber nicht die einzige. Und nicht immer die Stärkste.

Welche Quellen fließen in den GBP‑Datensatz ein?

Vier Hauptquellen beeinflussen, was Google über Ihren Betrieb „weiß“:

  1. Ihr eigenes GBP – das, was Sie direkt im Profil eingetragen haben
  2. Ihre Website – besonders Impressum, Footer, Kontaktseite und strukturierte Daten (Schema.org)
  3. Branchenverzeichnisse und Plattformen – Gelbe Seiten, Yelp, Jameda, Trustpilot u. a.
  4. Sonstige Web‑Signale – Erwähnungen in Artikeln, Bewertungen auf anderen Plattformen, lokale Presse
Wie Ihr Google-Profil zusammenkommt

Warum überschreibt Google manchmal Ihre eigenen Eingaben?

Google versucht, das „wahre Bild“ eines Betriebs aus allen verfügbaren Quellen zu rekonstruieren. Wenn Ihr Profil etwas anderes sagt als Ihre Website oder ein Verzeichniseintrag, wertet Google das als Widerspruch und entscheidet nach Plausibilität.

Das passiert häufiger als gedacht. Typische Auslöser:

  • Umzug ohne vollständige Aktualisierung aller Quellen (Adresse im Profil neu, aber Website und Verzeichnisse noch alt)
  • Umbenennung des Betriebs bei gleichzeitig weiter bestehenden alten Einträgen
  • Kategorie‑Konflikte zwischen dem, was im Profil steht, und dem, was die Website inhaltlich beschreibt
  • Drittanbieter‑Aktualisierungen – manche Verzeichnisse „überschreiben“ Ihre Daten automatisch

Beispiel: Eine Praxis trägt als Kategorie „Physiotherapeut“ ein. Die Website beschreibt aber hauptsächlich Massage und Wellness. Google sieht den Widerspruch und zeigt die Kategorie möglicherweise als inkonsistent oder ergänzt eigenständig andere Einordnungen.

Welche Felder sind besonders kritisch?

Nicht alle Felder haben gleiches Gewicht. Die drei kritischsten sind:

Name (N) – Er wird quer über alle Quellen verglichen. Auch kleine Abweichungen (GmbH vs. ohne GmbH, Sonderzeichen, Reihenfolge) können zu Inkonsistenz‑Signalen führen.

Adresse (A) – Straßenschreibweise, Postleitzahl, Ortsteil: Stimmt das überall überein? Unterschiedliche Schreibweisen zählen für Google als unterschiedliche Adressen.

Telefon (P) – Neben NAP auch die Kategorien: Sie signalisieren Google, für welche Suchanfragen der Betrieb relevant ist. Stimmt die Kategorie nicht mit den Inhalten der Website überein, entsteht ein Relevanz‑Konflikt.

Diese drei (NAP) plus Kategorien sind die Felder, bei denen Abweichungen am schnellsten messbare Auswirkungen haben.

Was bedeutet „Konsistenz“ konkret, und warum zählt sie?

Konsistenz heißt: dieselben Kerndaten, überall gleich geschrieben, auf allen wichtigen Stellen.

Mindestens zu prüfen:

  • Google‑Unternehmensprofil
  • Website (Impressum, Footer, Kontaktseite)
  • Die wichtigsten Branchenverzeichnisse für Ihre Branche

Konsistenz ist deshalb wichtig, weil Google bei widersprüchlichen Signalen Unsicherheit registriert. Und bei Unsicherheit zeigt Google entweder gar nichts an oder zeigt das, was es für wahrscheinlicher hält, nicht unbedingt das, was Sie wollen.

Praktisches Bild: Stellen Sie sich vor, jemand fragt zehn Personen nach Ihrer Telefonnummer. Acht nennen dieselbe Nummer, zwei eine andere. Welcher Nummer vertraut man? Genau so funktioniert Google mit Ihren Daten.

Was können Sie tun, um den Datensatz stabil zu halten?

Drei Maßnahmen helfen am meisten:

  1. Canonical NAP festlegen – Entscheiden Sie einmal, wie Name, Adresse und Telefon exakt geschrieben werden. Diese Version gilt überall, ohne Variation.
  2. Die wichtigsten Quellen prüfen – Google‑Profil, Website, Impressum und zwei bis drei relevante Verzeichnisse. Dort Abweichungen korrigieren.
  3. Profil‑Kontrolle sicherstellen – Kein Betrieb sollte ein Profil haben, auf das niemand regelmäßig zugreifen kann. Wenn Zugangsdaten unklar sind, ist das der erste Schritt.

Regel: Bevor Sie optimieren, prüfen Sie, ob Sie überhaupt Kontrolle haben und ob die Basisdaten überall übereinstimmen. Alles andere baut auf dieser Grundlage auf.

Diese Seite in die Praxis umsetzen

Im Next-Level-Wachstum-Toolkit gibt es zwei passende Übungen zu diesem Thema:

  • Level 1 · Google & Suche: Zugang & Kontrolle – wer verwaltet euer Profil?
  • Level 1 · Google & Suche: NAP‑Check (Name, Adresse, Telefon) – 20 Minuten

→ Alle Übungen im Toolkit