Skip to main contentSkip to footer

Negative Bewertungen einordnen: Öffentlich vs. Privat

Nicht jede negative Bewertung trägt dasselbe Risiko. Die wichtigste Frage ist nicht: Wie antworte ich? Sondern: Was ist das hier eigentlich?

Bevor Sie schreiben, entscheiden Sie: Ist das Kritik, Angriff oder ein Muster? Diese Einordnung bestimmt, ob Sie öffentlich kurz bleiben oder ins Private wechseln.

Kurzfassung

  • Negative Bewertungen unterscheiden sich stark in ihrem Risikopotenzial. Sie erfordern unterschiedliche Reaktionen.
  • Das Risiko-Modell hilft, vier Typen zu unterscheiden: Missverständnis, Erwartungsbruch, Angriff, Muster.
  • Die Entscheidungslogik bestimmt, wann eine öffentliche Antwort sinnvoll ist. Und wann der Umstieg ins Private besser schützt.
  • Was niemals hilft: Rechtfertigung, Gegenangriff oder keine Reaktion bei schwerwiegenden Vorwürfen.
  • Negative Bewertungen sind auch ein Signal: Wenn dasselbe Thema mehrfach auftaucht, steckt ein systemisches Problem dahinter.

Ein Malerbetrieb erhält eine 2-Sterne-Bewertung:

Arbeit war in Ordnung, aber der Preis war viel höher als erwartet.

Der Inhaber ist aufgewühlt.

Sein erster Impuls: öffentlich antworten und den Sachverhalt richtigstellen. Er tippt los.

Nach zwanzig Minuten hat er drei Absätze. Er löscht sie wieder.

Warum ist nicht jede negative Bewertung gleich?

Eine schlechte Bewertung fühlt sich immer persönlich an.

Das ist menschlich. Aber es ist keine gute Grundlage für eine Entscheidung.

Wer jede negative Bewertung gleich behandelt, reagiert manchmal zu stark. Manchmal zu schwach.

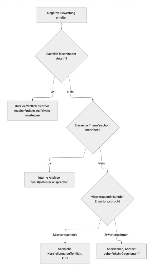
Das Risiko-Modell hilft, schnell zu unterscheiden: Was ist hier wirklich los?

Beispiel: Ein Elektriker erhält die Bewertung: War nett, aber hat mehr Zeit gebraucht als gedacht. Das ist ein Erwartungsbruch. Kein Vorwurf. Eine kurze, sachliche öffentliche Antwort reicht.

Derselbe Elektriker erhält: Hat Arbeiten abgerechnet, die nie gemacht wurden. Das ist ein Vorwurf mit rechtlichem Gewicht. Das erfordert eine andere Reaktion.

Was sind die vier Typen im Risiko-Modell?

Typ Worum es geht Risikopotenzial Empfehlung
Missverständnis Kunde hat etwas falsch verstanden oder falsch erwartet Gering Kurze, freundliche Klarstellung öffentlich
Erwartungsbruch Leistung war korrekt, aber nicht was der Kunde sich vorgestellt hat Mittel Öffentlich anerkennen, Kontext geben, kein Streit
Angriff Sachlich falsche Aussagen oder persönliche Vorwürfe Hoch Kurz öffentlich sichtbar machen, dann ins Private umsteigen
Muster Dasselbe Thema taucht in mehreren Bewertungen auf Sehr hoch (systemisch) Interne Analyse zuerst. Dann kommunizieren, nicht verteidigen.

Wie funktioniert die Entscheidungslogik?

Entscheidungshilfe für Antworten auf negative Bewertungen.

Wann öffentlich antworten:

  • Wenn die Antwort anderen potenziellen Kunden nützt
  • Wenn ein Missverständnis klargestellt werden kann
  • Wenn Professionalität gezeigt werden soll

Wann ins Private umsteigen:

  • Wenn sachlich falsche Aussagen vorliegen, die rechtliche Relevanz haben
  • Wenn das Gespräch eskalieren könnte
  • Wenn persönliche Details des Kunden ins Spiel kommen

Der Umstieg ins Private passiert öffentlich. Ein kurzer Satz reicht: Für Details würden wir das gerne direkt mit Ihnen klären. Schreiben Sie uns bitte eine E-Mail an [Adresse].

Was hilft niemals – und warum?

Rechtfertigen. Wer sich verteidigt, klingt schuldig. Eine Antwort, die länger ist als die Bewertung, wirkt nie gut.

Gegenangriff. Wenn ein Betrieb mit einem unzufriedenen Kunden öffentlich streitet, verliert der Betrieb. Das gilt unabhängig davon, wer sachlich recht hat.

Ignorieren bei schwerwiegenden Vorwürfen. Keine Antwort auf einen Angriff mit sachlich falschen Aussagen signalisiert, dass die Aussagen stimmen.

Musterbewertungen. Wer immer dieselbe Antwortvorlage verwendet, wirkt automatisiert. Das ist das Gegenteil von Professionalität.

Was leisten negative Bewertungen als Systeminformation?

Einzelne negative Bewertungen sind Rauschen.

Wiederkehrende negative Bewertungen zum selben Thema sind ein Signal.

Wenn drei Kunden unabhängig voneinander schreiben, dass die Terminabsprache unklar war, ist das keine Pechsträhne. Das ist ein Prozessthema.

Das ist wertvolle Information. Sie hilft dabei, das Angebot, die Kommunikation oder die Abläufe zu verbessern.

Wer das versteht, sieht negative Bewertungen nicht mehr als reine Bedrohung. Sie sind auch ein Feedback-Kanal.

Häufige Fragen

Kann ich eine falsche Bewertung löschen lassen?

Google ermöglicht das Melden von Bewertungen, die gegen die Richtlinien verstoßen. Zum Beispiel: Spam oder nachweislich falsche Informationen.

Das ist ein langwieriger Prozess ohne Garantie. Es ist kein Ersatz für eine professionelle öffentliche Reaktion.

Was, wenn der Kunde auf meine öffentliche Antwort noch heftiger reagiert?

Das ist ein Signal, ins Private umzusteigen. Eine kurze öffentliche Schlusszeile reicht: Wir würden das gerne direkt mit Ihnen klären.

Muss ich auf jede negative Bewertung antworten?

Nein. Bei Bewertungen ohne Text oder mit sehr allgemeiner Kritik ist eine Antwort optional.

Bei Bewertungen mit konkreten Vorwürfen oder sachlichen Fehlern: ja.

Weiter im System

Diese Seite in die Praxis umsetzen

  • Level 1 · Reviews: Bewertungen: Antworten – Muster + kurzer Umstieg ins Private
  • Level 2 · Reviews: Bewertungen: Wochenroutine – 15 Minuten (Check, Antworten, Nachfragen)

→ Alle Übungen im Toolkit